Zum Inhalt springen
Startseite
Aktuelles
Nachrichten
Karriere
Amtstafel / Fundbüro
Mitteilungsblatt
Veranstaltungskalender
Podcast – Beratzhausen Insights
Rathaus & Verwaltung
Ausschreibungen
Bankverbindung
Bauantrag
Bebauungspläne
Beratzhausen Shop
Bürgermeister
Dienstleistungen A-Z
Förderprogramme der Marktgemeinde
Gemeindesteuern
Klimaschutzmanagement
Kommunalunternehmen – KMB
Marktrat
Marktrat – Bürgerinfo
Öffnungszeiten
Onlinedienste
Offline-Formularsammlung
Ortsrecht
Organigramm
Schaden melden
Verwaltung
Leben in Beratzhausen
Abfallentsorgung
Baugebiet Rechberg Nord II
Baugebiet Reitkoppel
Bestattungsdienste
Bücherei
Bildung & Fortbildung
Feuerwehren
Förderverein Burgruine Ehrenfels e.V.
Gesundheit
Gleichstellung
Jugendpfleger
Kinderbetreuung
Kirche & Glaube
Lage
Ortsplan
Öffentlicher Personennahverkehr
Pflege & Senioren
Städtebauförderung
Vereine
Freizeit & Kultur
Freibad
Volksfest
Workoutpfad und Sportterrasse
Geschichte & Infos
Geschichte
Partnerschaften
Persönlichkeiten
Bürgermeister der Marktgemeinde
Wappen
Wirtschaft
Wirtschaftsförderer
Firmenregister
Werbeinitiative
Kontakt
Bürgertelefon 09493 / 9400-0
info@markt-beratzhausen.de
Suche nach:
Laden...
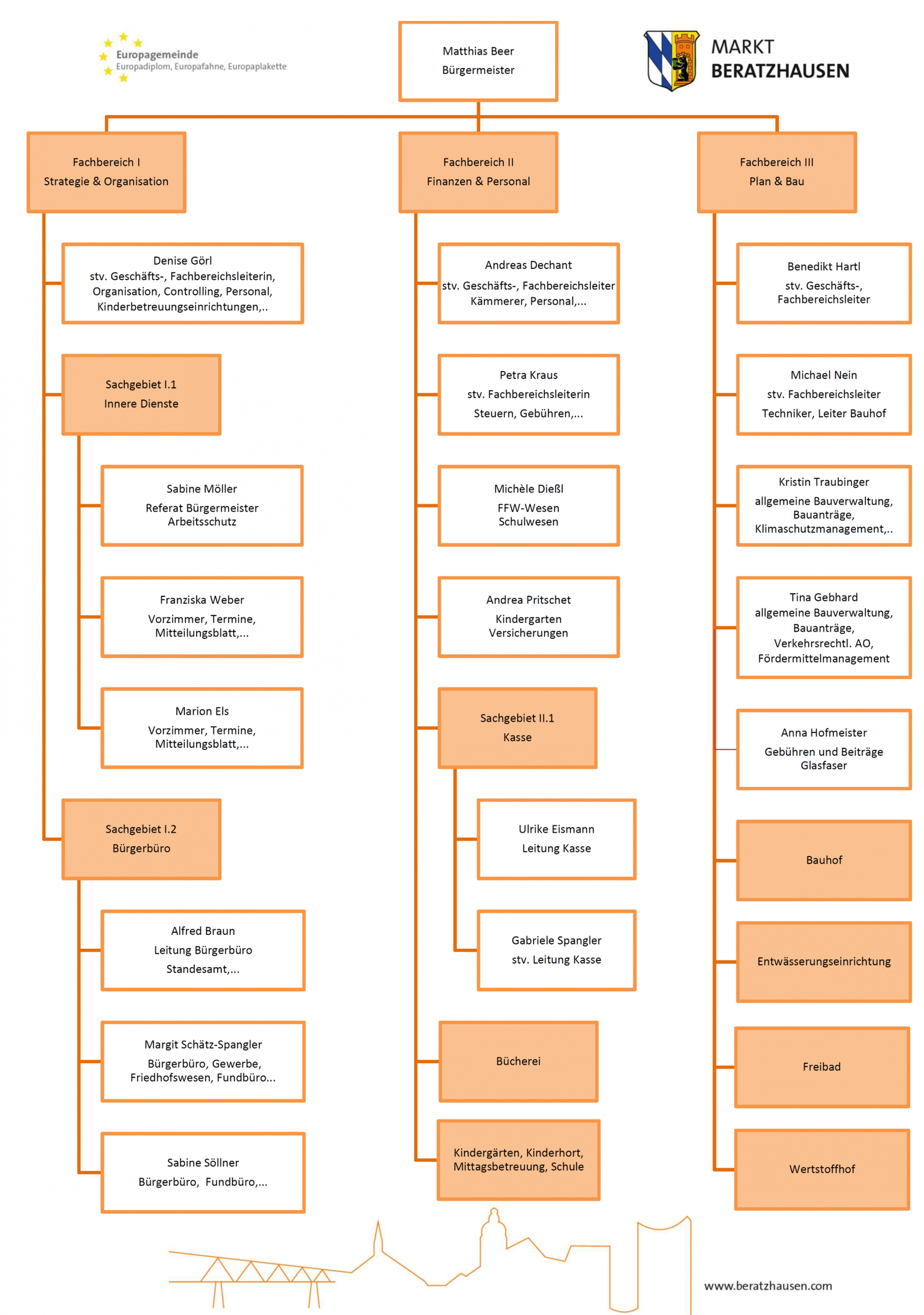
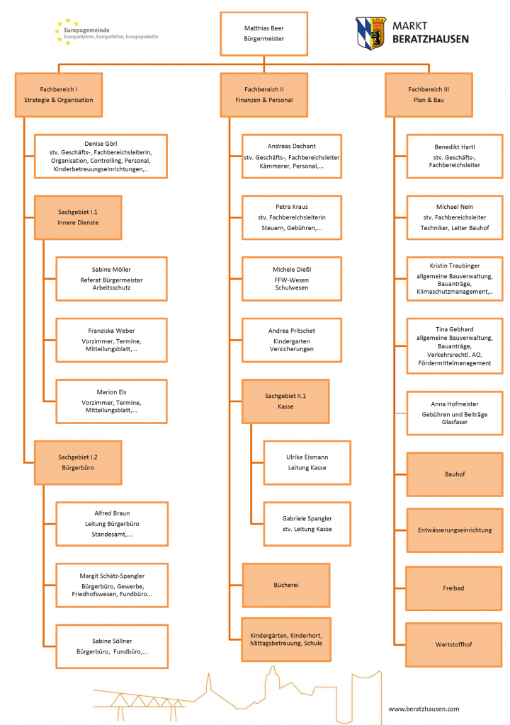
Organigramm
beratzhausen
2024-09-05T07:16:44+00:00
Organigramm
Besuchen Sie unser virtuelles Rathaus
Page load link
Nach oben